BB贝博艾弗森官网
办事大厅
|
信息门户
|
网站导航
|
信息公开
首页
BB贝博艾弗森官网
学院简介
历史沿革
师资介绍
学院景观
现任领导
学院章程
校训校风
学院地图
机构设置
党政内设管理机构
党群团组织
教学机构
教辅机构
科研机构
党建工作
党员队伍建设
党组织活动
党风廉政建设
教育教学
实践教学
人才培养工作
教学管理
继续教育
教师队伍
名师风采
专业建设
质量监控
校企合作
人才培养
共同体
科学研究
招生就业
就业信息网
招生工作
就业工作
学生管理(武装部)
学生日常管理
资助管理
心理健康
武装征兵
学院资讯
图文咨讯
通知公告
政务公开
新闻咨讯
招标采购
人才招聘
公告栏
招聘信息
首页
BB贝博艾弗森官网
学院简介
历史沿革
师资介绍
学院景观
现任领导
学院章程
校训校风
学院地图
机构设置
党政内设管理机构
党群团组织
教学机构
教辅机构
科研机构
党建工作
党员队伍建设
党组织活动
党风廉政建设
教育教学
实践教学
人才培养工作
教学管理
继续教育
教师队伍
名师风采
专业建设
质量监控
校企合作
人才培养
共同体
科学研究
招生就业
就业信息网
招生工作
就业工作
学生管理(武装部)
学生日常管理
资助管理
心理健康
武装征兵
学院资讯
图文咨讯
通知公告
政务公开
新闻咨讯
招标采购
人才招聘
公告栏
招聘信息
招标采购
首页
/
学院资讯
/
招标采购
/ 正文
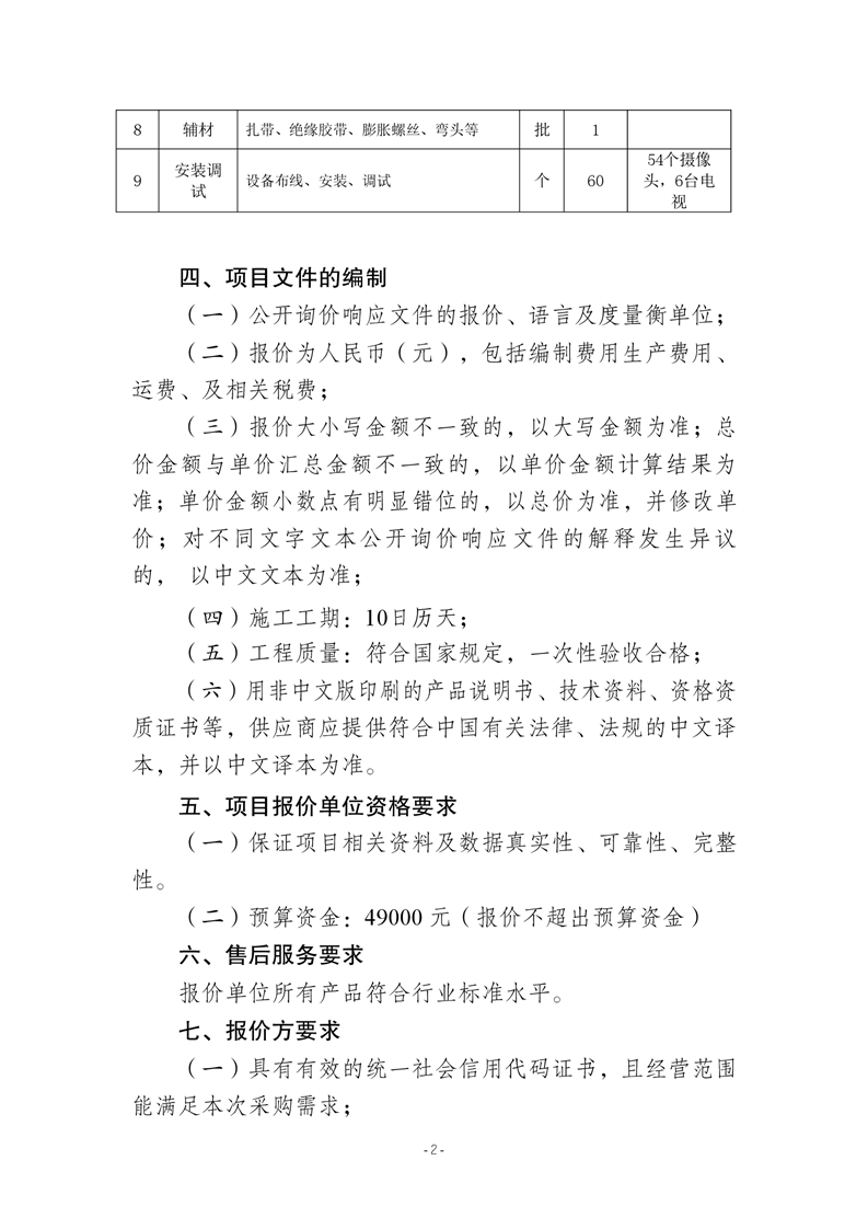
BB贝博艾弗森官网 2022 年食堂监控维修项目询价公告
作者:
来源:
时间:2022-07-14
点击:
3388
操作>>